中国陶行知研究会(中陶会)主管二级学会--非盈利性质机构
全国服务热线:研究院深圳秘书处0755-23617899
中文版
|
English
热搜:
创客空间
创客活动
首页
研究院概况
研究院介绍
实验学校 · 示范学校
理事委员会
专家委员会
重要新闻
课题课例
课题通知
课例通知
研究成果
创客活动
国内创客大赛
国际创客大赛
项目规则
师资培训
师资培训
研讨活动
创客教育资源库
创客教育介绍
创客教育课程
创客教育范例
创客教育公益行
联系我们
重要新闻
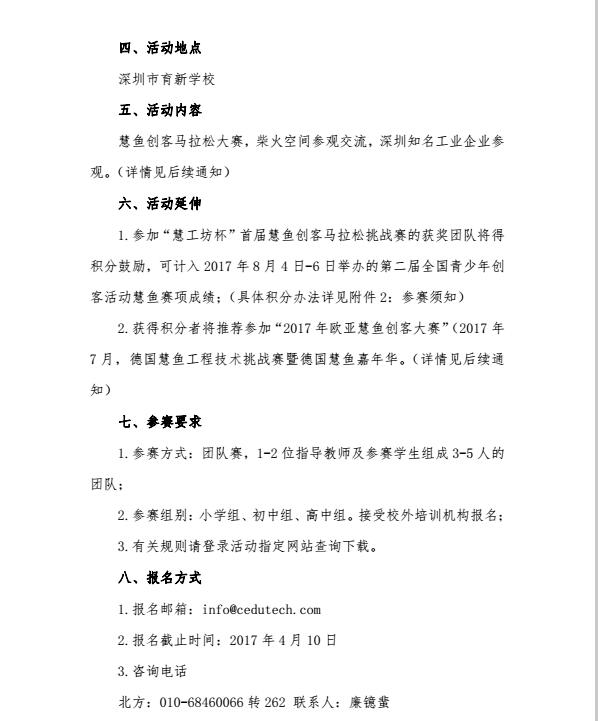
2017“慧工坊杯”首届慧鱼创客马拉松挑战赛
日期:2017/2/10 点击:1981
“慧工坊杯”首届慧鱼创客马拉松挑战赛
附件1:参赛报名表
附件2:参赛须知
【2017年2月2日欧亚VEX机器人对抗赛】
【“中小学创客教育校长领导力暨第二届全国中】
创客活动
重要新闻
践行陶研理念,科普赋能成长—“AI...
微镜头|“教育,不能把最基本的丢掉...
朱永新:《生活教育》2025年卷首...
中国陶行知研究会会长朱永新率团赴澳...
重磅!中共中央、国务院印发《教育强...
东莞市 2024-2025年青少年...
关于《生活教育》7月中旬刊征文通知...
周洪宇 曾嘉怡:弘扬教育家精神,做...
关于举办陶行知教育思想理论研究与创...
中国陶行知研究会2025年学术年会...
锚定蓝图向前看,陶研再启新征程——...
教育部等7部门发文6大重点任务!部...
东莞市 2024-2025年青少年...
/研究院概况
研究院介绍
实验学校 · 示范学校
理事委员会
专家委员会
/重要新闻
/课题研究
课题通知
课例通知
研究成果
/创客活动
国内创客大赛
国际创客大赛
活动项目
/师资培训
师资培训
研讨活动
/创客教育资源库
创客教育介绍
创客教育课程
创客教育范例
创客教育公益行
全国服务热线
0755-23617899
2016@中国陶行知研究会创客教育研究分会 版权所有 粤ICP备1546345395号
网站管理